最新电影在线观看,jrs低调看直播,avav天堂,囯产精品宾馆在线精品酒店,亚洲精品成人区在线观看
0
回復
收藏
點贊
分享
發新帖
論壇首頁
CHROMA論壇
關于UC3842工作頻率的計算
關于UC3842工作頻率的計算
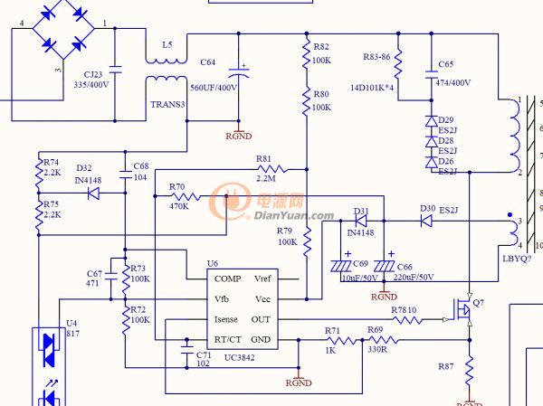
在TI UC3843規格書上面,頻率腳像上面那樣接的,可以按照給的公式算。
如果我按照下面圖的解法,沒有接到基準腳怎么計算
全部回復(0)
只看樓主
正序查看
倒序查看
現在還沒有回復呢,說說你的想法
工程師都在看
100元現金尋求一個300W的三相PFC
dy-vsWgYulL
【DigiKey DC-DC專場】+三相逆變器驅動隔離供電測試
tanb006
一個關于BUCK電路的好問題!在最高輸入電壓還是最低輸入電壓下去計算電感電流?
硬件那點事兒
Buck電路的演變1
磚一談芯
Buck電路的演變和工作原理
磚一談芯
精華推薦
換一換
立
即
發
帖