最新电影在线观看,jrs低调看直播,avav天堂,囯产精品宾馆在线精品酒店,亚洲精品成人区在线观看

  • 28
    回復
  • 收藏
  • 點贊
  • 分享
  • 發新帖

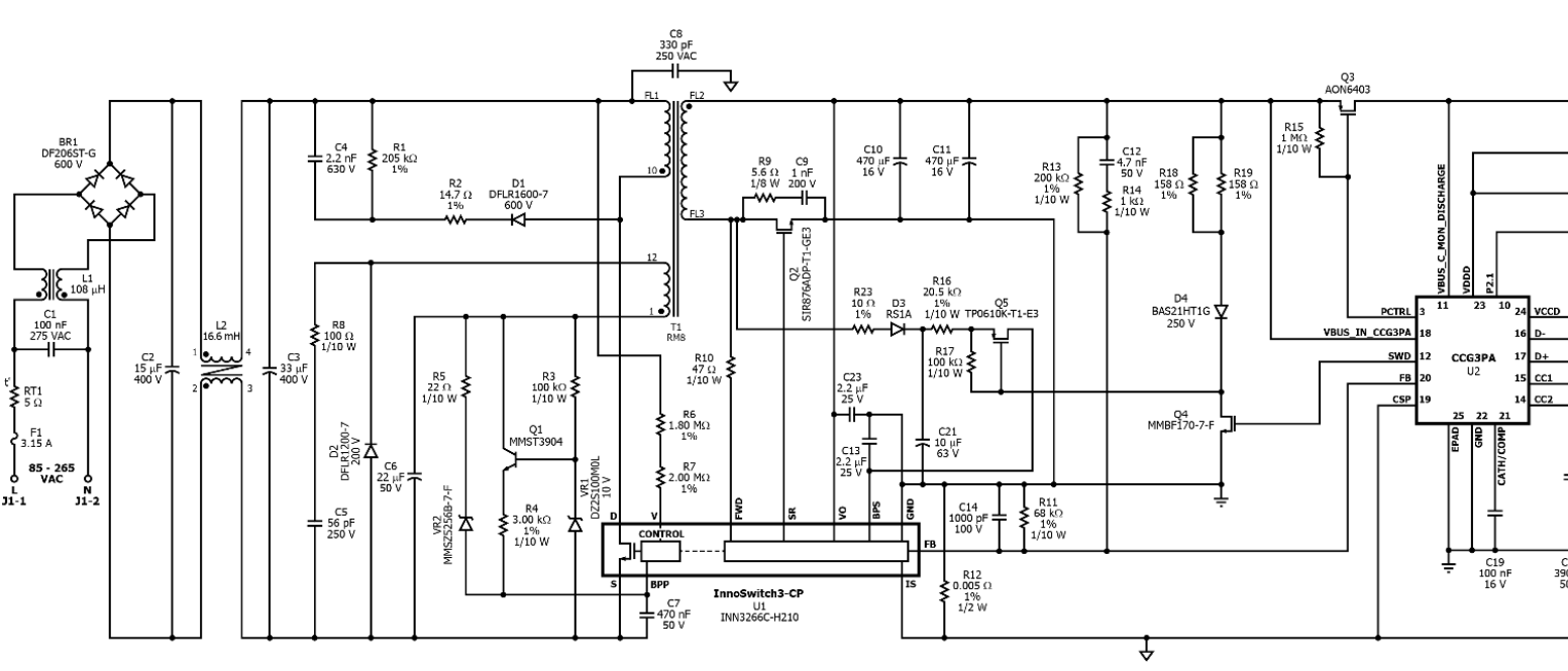
用INN3266設計的27W的USB PD電源

       該電源為27W的USB PD電源的設計方案,可配置為5 V/3.0 A,9 V/3A或3~11V,電壓和電流可調,符合USB PD 3.0和PPS協議。該電源使用PI的InnoSwitch3-CP集成電源控制器的INN3266和賽普拉斯CYPD3175設計的USB PD控制器。由于InnoSwitch3-CP控制器的高集成度,該設計可提供高功率密度和高效率,從而提供卓越的性能。

       InnoSwitch3-CP IC的次級側提供輸出電壓、輸出電流檢測和驅動MOSFET,提供同步整流。變壓器的次級由MOSFET Q2整流,并由電容器C10和C11濾波。開關瞬態期間的高頻振鈴通過RC緩沖器R9和C9降低,避免EMI的產生;Q2的柵極由U1內部的次級側控制器接通,基于通過電阻器R10感測的繞組電壓并饋入FWD引腳。在此設計中,CCG3PA作為USB Type-C和PD控制器。InnoSwitch3-CP的輸出為CCG3PA供電。InnoSwitch3-CP的IS和FB引腳直接連接到CCG3PA 。根據USB Type-C規范,當沒有設備連接到充電器時,P-MOSFET(Q3)讓USB Type-C插座呈“cold socket”狀態。P-MOSFET(Q3)的柵極由CCG3PA直接驅動,Q3之后的VBUS輸出放電也由CCG3PA內部完成。需注意,USB PD協議通過CC1或CC2線路進行通信,具體取決于Type-C插頭的連接方向。

全部回復(28)
正序查看
倒序查看
2024-03-25 12:44

硅器件相比,PI的PowiGaN 產品可實現體積更小、重量更輕、效率更高的充電器、適配器和敞開式電源。

0
回復
htwdb
LV.8
3
2024-03-25 12:50

INN3266內置了控制器,開關管,次級同步整流控制器,集成度高。其屬于InnoSwitch3-CP家族,將初級和次級控制器以及磁感雙向通信技術反饋整合到一個IC中,簡化了反激式電源轉換器的設計

0
回復
tanb006
LV.10
4
2024-03-25 14:46

文末最后一句話:需注意,USB PD協議通過CC1或CC2線路進行通信,具體取決于Type-C插頭的連接方向。

這多少有點諷刺。

0
回復
spowergg
LV.10
5
2024-03-25 15:40

支持快速充電和 USB PD 設計等應用所需的閉鎖和自動重啟等常見功能組合。這些器件可帶或不帶電纜壓降補償器。

0
回復
飛翔2004
LV.10
6
2024-03-25 16:07
@spowergg
支持快速充電和USBPD設計等應用所需的閉鎖和自動重啟等常見功能組合。這些器件可帶或不帶電纜壓降補償器。

這些器件集成了多種保護功能,包括線路過壓和欠壓保護、輸出過壓和過流限制以及過溫關斷。

0
回復
新月GG
LV.10
7
2024-03-25 19:13
@大海的兒子
硅器件相比,PI的PowiGaN產品可實現體積更小、重量更輕、效率更高的充電器、適配器和敞開式電源。

GaN器件的實際應用越來越廣泛了,已經有很多產品商用化了。

0
回復
2024-03-25 20:20

功率再高一些用的地方會更多

0
回復
tanb006
LV.10
9
2024-03-25 23:01
@新月GG
GaN器件的實際應用越來越廣泛了,已經有很多產品商用化了。

目前為止,我發現GAN直接替換MOS并沒有任何優勢。

只有在300K以上的頻率里,GAN是絕對的王者存在。

0
回復
denyuiwen
LV.7
10
2024-03-25 23:52

市面上有很多這樣的方案,這款方案比其他的方案的優勢在哪里?

0
回復
only one
LV.8
11
2024-03-25 23:56

27W的USB PD電源的設計方案,可配置為5 V/3.0 A,9 V/3A或3~11V,電壓和電流可調?請問可以做大功率嗎?

0
回復
沈夜
LV.8
12
2024-03-26 00:14

這個電源設計的功率密度真高

0
回復
k6666
LV.10
13
2024-04-09 14:58
@htwdb
INN3266內置了控制器,開關管,次級同步整流控制器,集成度高。其屬于InnoSwitch3-CP家族,將初級和次級控制器以及磁感雙向通信技術反饋整合到一個IC中,簡化了反激式電源轉換器的設計

使用氮化鎵不同功率變化可以采用不同功率開關,但如果電壓或者電流比較小,導通損耗比較低

0
回復
opingss88
LV.10
14
2024-06-12 20:37

可以有效濾除反射電壓波形上的漏感尖峰, 其數值必須通過實驗的方法反復進行調整確認

0
回復
2024-08-07 13:40
@飛翔2004
這些器件集成了多種保護功能,包括線路過壓和欠壓保護、輸出過壓和過流限制以及過溫關斷。

專用微處理器的I2C端口可用于配置、控制和監測電源子系統的運行情況

0
回復
2024-09-07 09:40
@飛翔2004
這些器件集成了多種保護功能,包括線路過壓和欠壓保護、輸出過壓和過流限制以及過溫關斷。

在整個負載范圍內表現出卓越的高效能運行能力,采用了先進的PowiGaN技術提供效率,縮小體積

0
回復
tmpeger
LV.10
17
2024-10-16 23:11

反激電源的話,反射電壓為次級二極管導通時,變壓器次級電壓反射回初級的電壓

0
回復
opingss88
LV.10
18
2024-12-18 22:28

一旦超過電流流檢測閾值,器件將調節開關脈沖數以維持固定的輸出電流

0
回復
spowergg
LV.10
19
03-18 14:43
@tmpeger
反激電源的話,反射電壓為次級二極管導通時,變壓器次級電壓反射回初級的電壓

反射電壓一般在變壓器設計可用來確定最大占空比及選擇 MOS管。

0
回復
03-24 13:20
@spowergg
反射電壓一般在變壓器設計可用來確定最大占空比及選擇MOS管。

如果不考慮漏感尖峰電壓,那么關斷期間開關管承受的最大電壓等于輸入最大直流電壓加上次級反射電壓,輸出電壓一定時,變壓器匝比越大,反射電壓越高

0
回復
only one
LV.8
21
03-24 23:20

。開關瞬態期間的高頻振鈴通過RC緩沖器R9和C9降低,避免EMI的產生;Q2的柵極由U1內部的次級側控制器接通。可以接通使用

0
回復
03-28 18:07

開關瞬態期間的高頻振鈴通過RC緩沖器降低,避免EMI的產生

0
回復
黑夜公爵
LV.10
23
04-09 19:38

可消除連接高壓母線與開關電源控制器之間的阻抗信號通路中的功率損耗

0
回復
spowergg
LV.10
24
04-15 17:05
@大海的兒子
如果不考慮漏感尖峰電壓,那么關斷期間開關管承受的最大電壓等于輸入最大直流電壓加上次級反射電壓,輸出電壓一定時,變壓器匝比越大,反射電壓越高

MOS突然關閉時,初級線圈也會試圖維持磁通量不變,因而它本身也會產生感應電動勢。

0
回復
xxbw6868
LV.10
25
04-16 16:55
@spowergg
MOS突然關閉時,初級線圈也會試圖維持磁通量不變,因而它本身也會產生感應電動勢。

所以匝比的選取需要綜合考慮開關管和輸出二極管的電壓應力。

0
回復
linghz
LV.5
26
08-25 14:25

用InnoSwitch3-CP系列芯片INN3266,集成650V MOSFET、PWM控制器和同步整流控制‌。

0
回復
ZT0oo0
LV.4
27
08-25 14:38

這款電源符合 USB PD 3.0 和 PPS 協議,實際使用中,與不支持這些協議的設備兼容時,會有哪些功能限制或性能變化?

0
回復
opingss88
LV.10
28
09-08 23:07

處于VOUT和次級接地引腳之間的外部電阻分壓器網絡的中點連接至反饋引腳,以調整輸出電壓

0
回復
方笑塵MK
LV.8
29
09-10 14:23

出了文章說的方案,還可以用分壓電阻(替代 R10)把 SR MOSFET 的 Vds(=繞組電壓) 送進 IC 的 VS/VD 引腳

0
回復