最新电影在线观看,jrs低调看直播,avav天堂,囯产精品宾馆在线精品酒店,亚洲精品成人区在线观看

  • 24
    回復
  • 收藏
  • 點贊
  • 分享
  • 發新帖

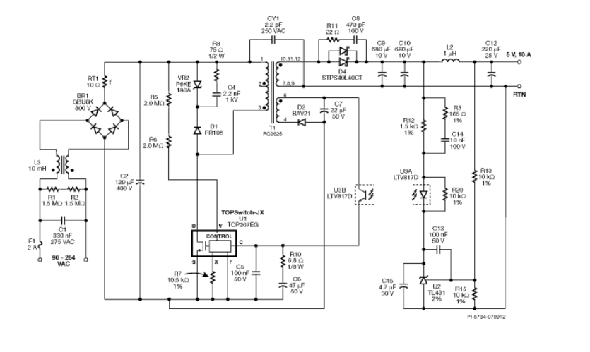
TOP267EG 離線式開關 IC?設計50W輔助備用工業電源

本方案采用TOP267EG 離線式開關 IC 設計的 50W 輔助備用工業電源,首先TOP267EG 核心優勢是集成 725V MOSFET、多模式 PWM 控制器、振蕩器及完備保護電路(過壓/過流/過熱),顯著減少外圍元件數量,eSIP-7C 立式封裝,占用 PCB 面積小,支持散熱片夾裝(熱阻等效 TO-220),適合緊湊工業機箱。

輸入范圍 85–265VAC,適應工業電網波動,滿載效率 >82.5%(230VAC 輸入),空載功耗 <130mW;

725V MOSFET 耐受浪涌沖擊,搭配外部鉗位電路可抑制漏感尖峰,自動重啟功能:短路/過載時功率限制 <3%,故障恢復后自啟動;

方案電路原理:

此方案的EMI部分由C1(以及相關的放電電阻器R1和R2)和L3組成,在高輸入電壓(400 VDC)下,轉換器以臨界不連續導通模式運行,這降低了TOPSwitch JX的開關損耗和與次級整流器相關的反向恢復損耗。連接到V引腳的4 M歐姆總電阻實現了IC的UV/OV功能。電阻器R7也連接在X引腳和S引腳之間,以將電流限制降低到60%,并防止變壓器在啟動和短路條件下飽和。

電壓反饋采用光耦(如 LTV-817A) + TL431 基準源,實現 ±1% 精度;儲能元件采用16V/10F 超級電容模組(支持 10 秒續航),避免電解電容低溫失效,

熱設計方面損耗估算:50W × (1-85%) ≈ 7.5W,采用 鋁基板 PCB + 散熱齒(環境 >50℃ 時加風扇)

典型應用場景

PLC 控制系統:為 CPU 模塊提供后備電源,防止斷電數據丟失。

工業傳感器:保障壓力/流量傳感器斷電后持續上傳數據。

通信網關:支持 Modbus/TCP 完成最后報文傳輸(10 秒續航)。

此方案通過高集成設計降低元件數量,結合 132kHz 頻率優化體積與效率,滿足工業環境對可靠性、寬電壓及快速備用的核心需求。

全部回復(24)
正序查看
倒序查看
07-10 11:07

在輸入電壓波動大(如85–265VAC)的場景下,725V額定電壓是否因預留安全余量導致實際利用率不足?

0
回復
07-12 14:10

TOPSwitch-JX 在臨界模式工作,電流降為零后才重新導通,自然實現 ZCS(Zero Current Switching)

0
回復
沈夜
LV.8
4
07-22 02:08

如何進一步提升該電源方案在工業環境中的可靠性和耐用性?

0
回復
XHH9062
LV.9
5
07-22 20:41

熱處理如何?EMI好處理不

0
回復
htwdb
LV.8
6
07-23 15:23

TOP267EG 離線式開關 IC的鉗位電路將漏感尖峰限制在一個安全的水平,確保 MOSFET 不被擊穿。

0
回復
07-23 16:52

離線開關輔助電源對于信號系統散熱有什么特殊要求

0
回復
07-23 23:08

備用電源的輸出功耗有什么特殊要求

0
回復
07-23 23:34

此方案通過高集成設計降低元件數量,結合 132kHz 頻率優化體積與效率,滿足工業環境對可靠性、寬電壓及快速備用的核心需求,要求是怎樣的?

0
回復
only one
LV.8
10
07-23 23:44

此方案的EMI部分由C1(以及相關的放電電阻器R1和R2)和L3組成,在高輸入電壓(400 VDC)下,轉換器以臨界不連續導通模式運行,怎么運行?

0
回復
dy-nmLUWFNr
LV.8
11
07-24 08:43

離線式設計對于改善信號傳輸有哪些直接作用

0
回復
07-25 00:53

725V MOSFET 耐受浪涌沖擊,搭配外部鉗位電路可抑制漏感尖峰,自動重啟功能,應力是否超標?

0
回復
dy-XU5vrphW
LV.8
13
07-25 07:40

怎么樣有效解決輔助電源的散熱傳導

0
回復
dy-StTIVH1p
LV.8
14
07-25 07:56

怎么樣有效計算離線開關產生的能量損耗

0
回復
dy-StTIVH1p
LV.8
15
07-25 08:07

離線開關的信號傳輸曲線有什么變化規律

0
回復
cwm4610
LV.6
16
07-25 09:11

非常好的分享內容。

關于這個方案我有如下兩個觀點和問題:

1. 工業電源而且是輔助電源,這款設計的電源效率是什么樣子的?

2. EMI 設計如何保證?

0
回復
07-27 22:12

小電源看上去很不錯

0
回復
08-07 19:08
@dy-XU5vrphW
怎么樣有效解決輔助電源的散熱傳導

TOPSwitch工作頻率為100kHz,遠高于電網頻率,通過電源濾波器在電網側可以實現正弦輸入電流波形,并且與輸入電壓的波形同相。

0
回復
tmpeger
LV.10
19
08-12 22:48

原邊控制的基本原理是通過精確采樣輔助繞組的電壓水平來反映負載的變化信息。

0
回復
tmpeger
LV.10
20
08-20 20:43

與電阻并聯的齊納二極管通常用于檢測初級偏置繞組是否存在過壓

0
回復
ZT0oo0
LV.4
21
08-21 16:01

eSIP - 7C立式封裝支持散熱片夾裝,熱阻等效TO - 220,在工業機箱緊湊空間里,怎么設計散熱方案,保證電源在滿負載、高溫環境下的可靠性,散熱片選型和安裝有啥要點?

0
回復
dy-TMelSvc9
LV.8
22
08-21 18:19

怎么樣有效檢測離線開關的信號傳輸一直穩定

0
回復
dy-StTIVH1p
LV.8
23
08-21 19:46

離線開關是否會帶來信號傳輸的中斷

0
回復
08-26 15:36

限流模式下降低負載電流可以防止變壓器在啟動和短路條件下飽和

0
回復
黑夜公爵
LV.10
25
09-08 22:52

當初級在自動重啟動關斷時間后發生重啟動,由噪聲干擾次級控制器而導致的通訊丟失問題將會得到解決

0
回復