最新电影在线观看,jrs低调看直播,avav天堂,囯产精品宾馆在线精品酒店,亚洲精品成人区在线观看

  • 回復
  • 收藏
  • 點贊
  • 分享
  • 發新帖

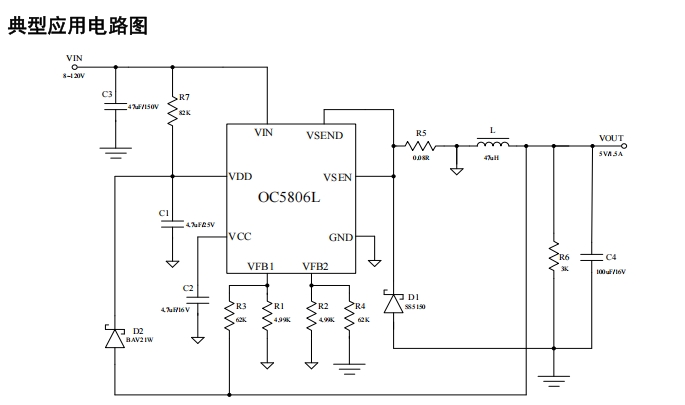
OC5806L電源驅動IC完替OC2006

大東微電子代理的歐創芯OC5806L 是一款支持寬電壓輸入的開關降壓型 DC-DC,芯片內置 150V/3A功率 MOS,支持最高輸入電壓 120V。SOP8封裝,可完全替代OC2006.
特點
1,寬輸入電壓范圍:8V~120V
2,輸出電壓從 4.2V 到 30V 可調
3,支持輸出恒壓恒流
4, 支持輸出 12V/1.5A, 5V/1.5A
5, 高效率:可高達 95%
6, 工作頻率:140KHz
7, 低待機功耗
8, 內置過溫保護、輸出短路保護
9, 內置軟啟動
應用
1, 恒壓源
2,電動汽車、電動自行車、電瓶車
3, 扭扭車、卡車

全部回復(0)
正序查看
倒序查看
現在還沒有回復呢,說說你的想法