最新电影在线观看,jrs低调看直播,avav天堂,囯产精品宾馆在线精品酒店,亚洲精品成人区在线观看

  • 1
    回復
  • 收藏
  • 點贊
  • 分享
  • 發新帖

反激電源共模電感設計

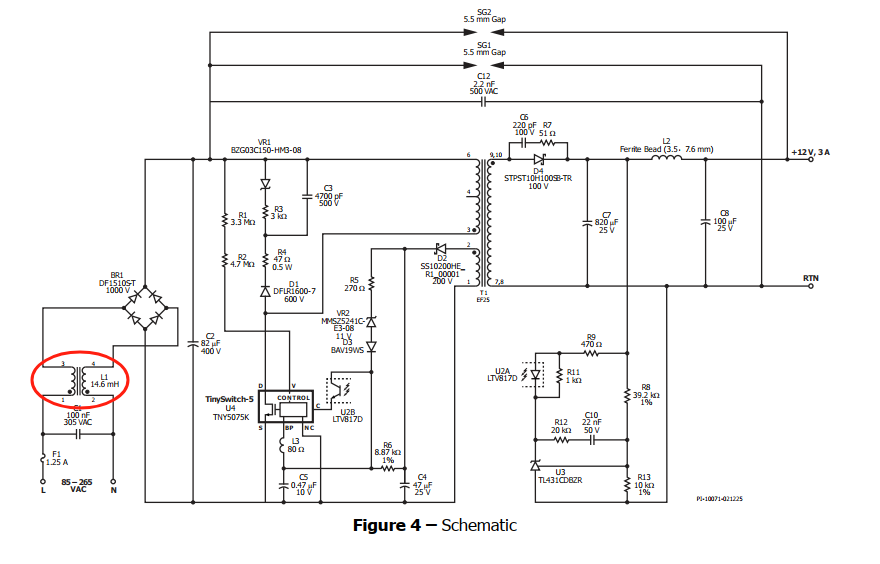
下面是PI一款反激電源,L1是EMI電路設計的一部分,那么它是怎么工作又是怎么設計的呢?

共模電感的這兩個線圈繞在同一鐵芯上,匝數和相位都相同(繞制方向向反)。這樣,當電路中的正常電流流經共模電感時,電流在同相位統制的電感線圈中產生反向的磁場而相互抵消,此時正常信號電流主要受線圈電阻的影響(和少量因漏感造成的阻尼),當有共模電流流經線圈時,由于共模電流的同向性,會在線圈內產生同向的磁場而增大線圈的感抗,使線圈表現為高阻抗,產生較強的阻尼效果,以此衰減共模電流,抑制高速信號線產生的電磁波向外輻射發射,達到濾波的目的。

注意事項:共模電感器要不易飽和,磁芯損耗與飽和磁通密度對需要較高的電感量,還必須有較低的磁芯損損耗值,符合上述要選擇鐵氧體材質最為合適。

全部回復(1)
正序查看
倒序查看
09-11 11:36

當Y 電容放輸出端,共模電流先經過 PCB 地平面再回輸入,有可能造成很大的輻射問題

0
回復