最新电影在线观看,jrs低调看直播,avav天堂,囯产精品宾馆在线精品酒店,亚洲精品成人区在线观看

兩輪平衡車_1_硬件方案設計

前段時間受邀去兒子幼兒園體驗小朋友在學校的生活,期間老師讓每個家長向小朋友介紹自己的職業,我上去簡單說了我是一名研發工程師;回家后兒子一直問我研發工程師是做什么的?我回答說就是設計電路圖,畫電路板,寫程序代碼。結果他更加好奇了,我于是決定利用周末在家時間做一個兩輪平衡玩具小車,全程讓小孩觀看,一方面是讓他了解爸爸的工作,另一方面也是想培養小孩的興趣和動手能力。

事情決定了之后就是開始著手設計方案,我自己工作是做電力電子的;接觸比較多的是DSP系列的控制器,兩輪平衡車需要的控制資源并不復雜,主控芯片就選用了F28035;

平衡車初步設計功能如下:1、車子可以直立運行;2、能夠檢測到障礙物避障;3、能夠巡黑線自動導航;4、能夠手機或者電腦遙控車子;

為了車子能夠直立運行,查了相關資料需要用到陀螺儀,網上推薦用的最多是MPU-6050,電路設計如下:

為了車子能夠檢測到障礙物避障,查了相關資料需要用到的是超聲波模塊,網上推薦用的HC-SR04,淘寶上3塊多一個,直接買來用。

為了車子能夠巡黑線自動導航,主流的有紅外方案和激光方案,為了更好的巡線,最終選擇了激光方案;考慮到成本以及最少占用IO資源口,選用一個16選1的多路開關芯片CD4067BMT/TR,多路開關輸出后端接ULN2803A進行電流放大,驅動8路激光,激光信號的接收采用兩個接收器,每個接收器負責接收4個激光信號,原理圖如下:

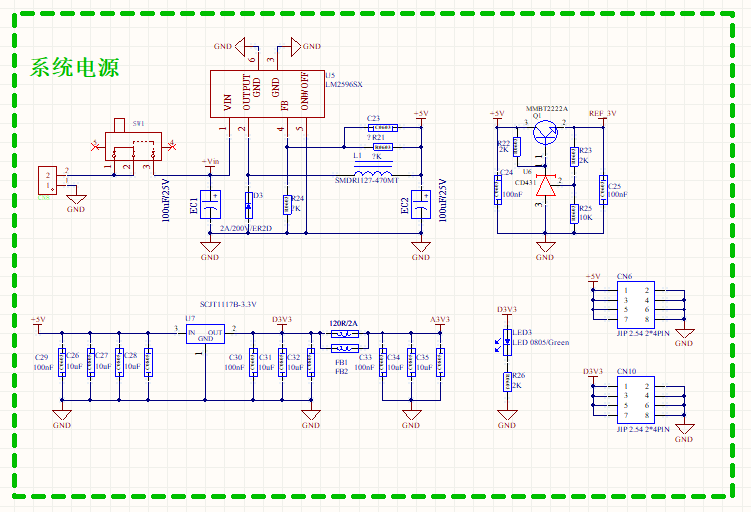
系統供電電源,輸入是12V的鋰電池,系統需要用到的電源為12V電機驅動、5V芯片供電3.3V控制芯片供電;電路設計如下:

兩路電機驅動,電機買的是自帶測速模塊的12V減速電機,驅動芯片選用TB6612FNG,電路設計如下:

為了調試測試方便,選用一個0.96寸OLED用來顯示相關信息,電路接口如下:

為了連接手機或者電腦遙控,選用藍牙或者2.4G無線模塊,電路接口如下:

所有的模塊最終都是由F28035主控芯片調度的,主控原理圖如下:

將上述所有電路整合,分成兩塊板,激光巡線模塊單獨一塊板,其他電路都集成到主控板上;

激光板

F28035主控板

聲明:本內容為作者獨立觀點,不代表電子星球立場。未經允許不得轉載。授權事宜與稿件投訴,請聯系:editor@netbroad.com
本篇所含全部資料,點擊此處留下郵箱我會發給你
資料明細:附件為F28035主控和激光板原理圖
覺得內容不錯的朋友,別忘了一鍵三連哦!
贊 2
收藏 3
關注 85
成為作者 賺取收益
全部留言
0/200
  • zhoucwyh 3天前
    老師,能不能發我一下資料,謝謝! zh****@****.com
    回復 1條回復